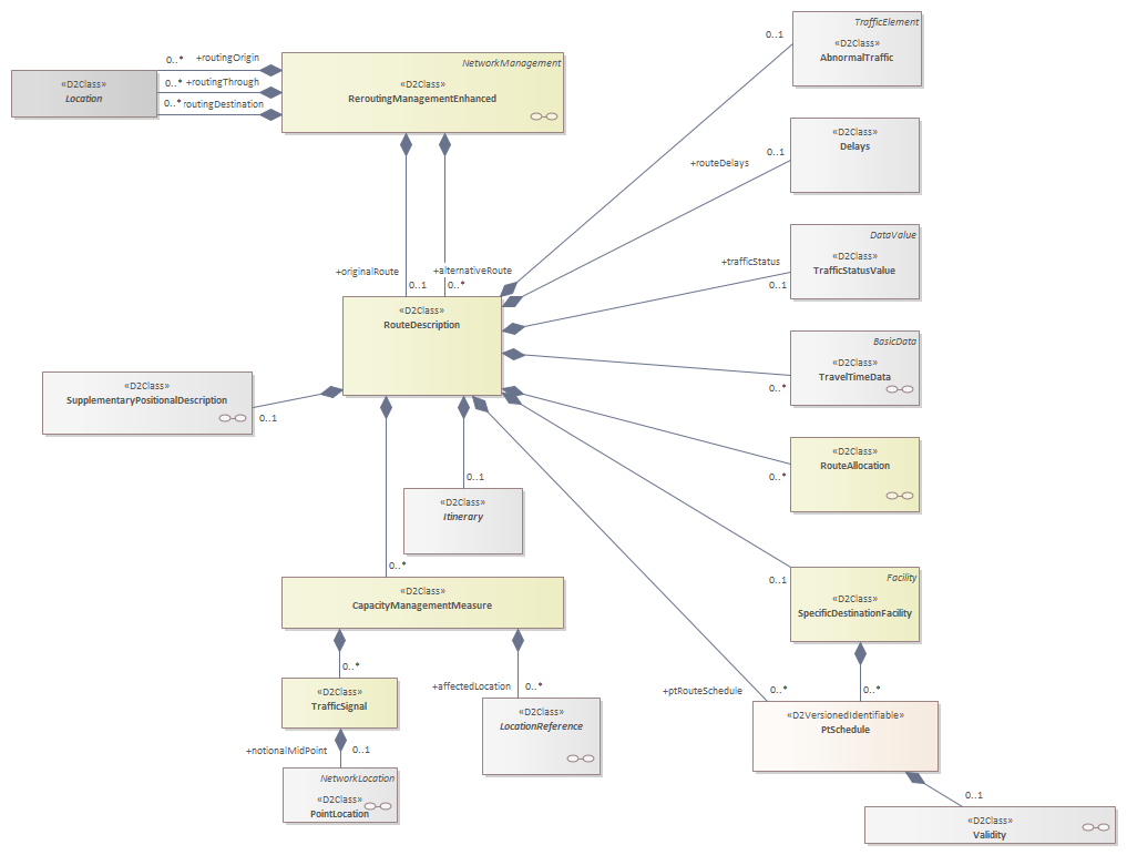
ReroutingManagement Structure
D2Payload
/
Extension
/
ReroutingManagementEnhanced
/
Figures
/
ReroutingManagement Structure
Project:
Structure
ReroutingManagement Complete wide
ReroutingManagement Structure
ReroutingManagement Structure : Class diagram
Created:
26/06/2022 20:34:16
Modified:
29/02/2024 16:17:48
Project:
Author:
Freudenstein
Version:
1.0
Advanced:
ID:
{770FBA7A-C277-4e8f-BC9C-887C1C00185D}