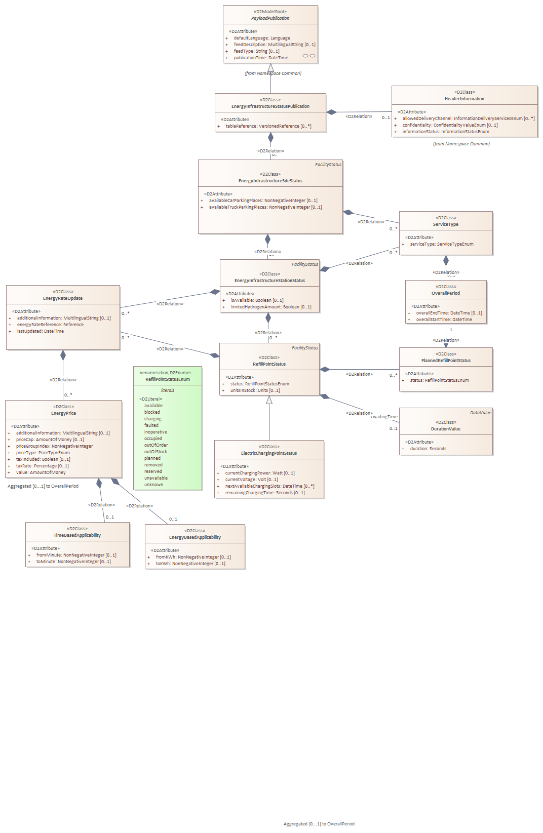
EnergyInfrastructureStatusPublication

Header Image
Project:
EnergyInfrastructureStatusPublication : Class diagram
Created: 06/09/2017 00:00:00
Modified: 11/02/2026 13:42:19
Project:
Advanced: