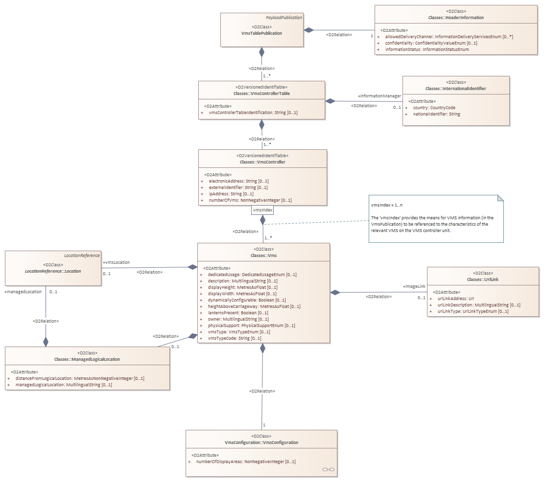
VmsTablePublication
D2Payload
/
PayloadPublication
/
Vms
/
VmsTablePublication
/
VmsTablePublication
Project:
VmsTablePublication
VmsTablePublication
VmsTablePublication : Class diagram
Created:
26/02/2020 00:00:00
Modified:
18/05/2021 10:20:36
Project:
Author:
TMG
Version:
3.1
Advanced:
ID:
{911700B4-9C6D-48dc-A02B-0E723FB967F4}