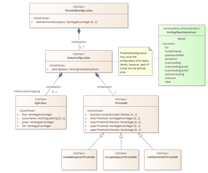
ThresholdConfiguration
D2Payload
/
PayloadPublication
/
Parking
/
Classes
/
ThresholdConfiguration
/
ThresholdConfiguration
Project:
ThresholdConfiguration
AvailableSpacesThresholds
OccupiedSpacesThresholds
StatusConfiguration
ThresholdConfiguration
Thresholds
VehiclesOnSiteThresholds
ThresholdConfiguration : Class diagram
Created:
13/06/2014 14:33:49
Modified:
03/10/2021 07:57:02
Project:
Author:
Freudenstein
Version:
1.0
Advanced:
ID:
{523D5B80-B675-4720-8E70-A1BE7B939A75}