OperatingHours
D2Payload
/
PayloadPublication
/
AfirFacilities
/
OperatingHoursPublication
/
OperatingHours
Project:
OperatingHours
OperatingHoursPublication
ClosureInformation
OpenAllHours
OperatingHours
OperatingHoursByReference
OperatingHoursPublication
OperatingHoursSpecification
OperatingHoursTable
UndefinedOperatingHours
UnknownOperatingHours
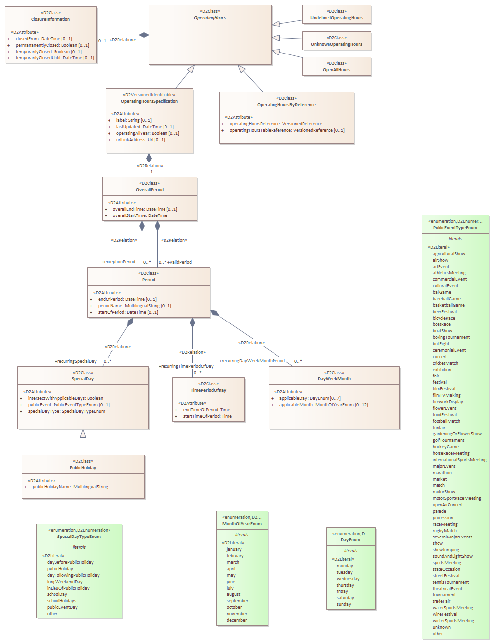
OperatingHours : Class diagram
Created:
14/08/2013 00:00:00
Modified:
15/05/2025 16:48:09
Project:
Author:
Freudenstein
Version:
1.0
Advanced:
ID:
{B35D8F96-5528-4212-AF60-DCC4D30720BB}