Rates
D2Payload
/
PayloadPublication
/
AfirFacilities
/
RatesPublication
/
Rates
Project:
Eligibility
Rates
Right
Payment
Enumerations
Rates
RatesPublication
RateTableByReference
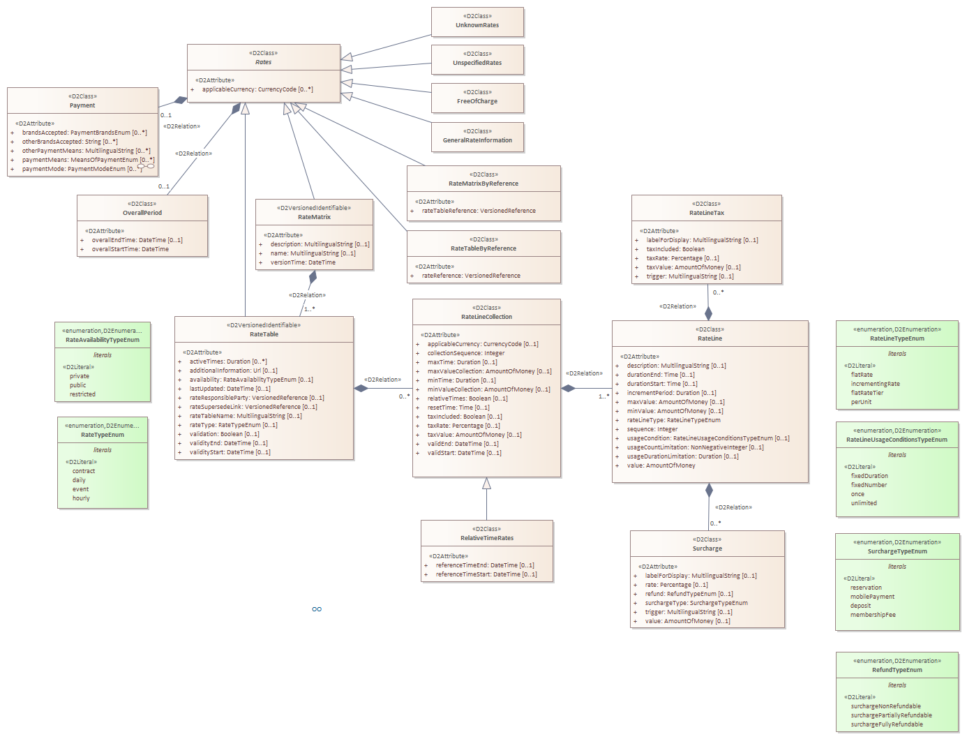
Rates : Class diagram
Created:
27/04/2021 08:52:58
Modified:
30/11/2025 18:47:13
Project:
Author:
Freudenstein
Version:
1.0
Advanced:
ID:
{829D78A3-7D8B-475a-A33A-DA853C2DF89F}