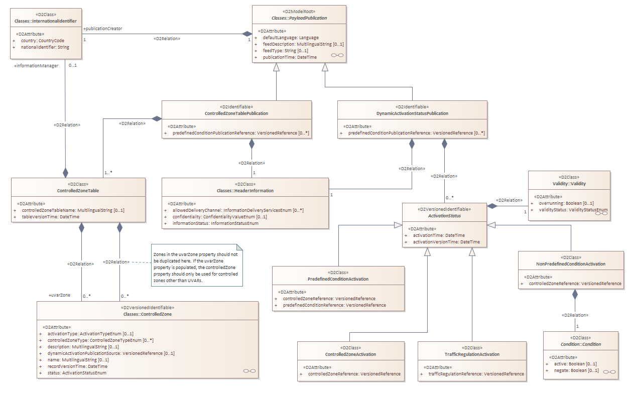
ControlledZonePublication

Header Image
Project:
ControlledZonePublication : Class diagram
Created: 05/08/2021 10:18:59
Modified: 12/06/2024 09:49:10
Project:
Advanced: