Eligibility
D2Payload
/
PayloadPublication
/
Facilities
/
RatesPublication
/
Eligibility
/
Eligibility
Project:
Eligibility
Eligibility
UserQualification
Qualification
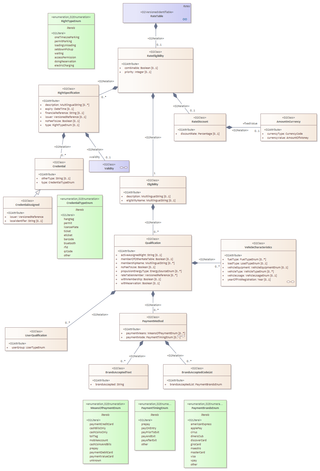
Eligibility : Class diagram
Created:
30/07/2018 16:51:05
Modified:
20/05/2021 11:37:14
Project:
Author:
jon
Version:
1.0
Advanced:
ID:
{AFAF9FE5-E510-46d8-817F-D5DA16131FB4}