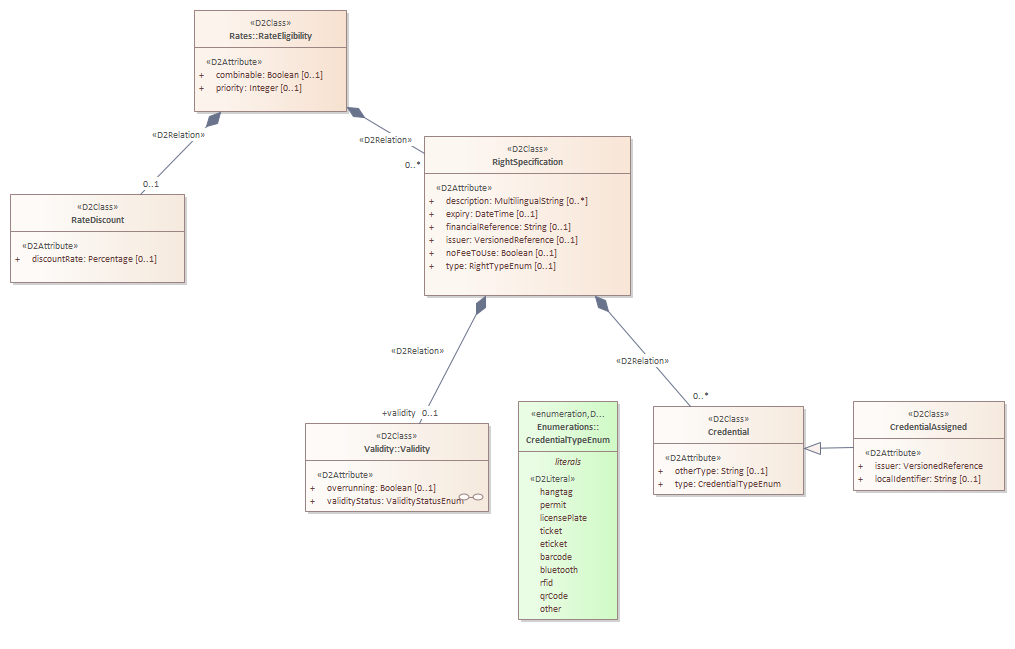
Right
D2Payload
/
PayloadPublication
/
Facilities
/
RatesPublication
/
Right
/
Right
Project:
Right
Credential
CredentialAssigned
RateDiscount
RightSpecification
Right : Class diagram
Created:
22/04/2018 00:00:00
Modified:
10/05/2021 19:12:47
Project:
Author:
Jon
Version:
1.0
Advanced:
ID:
{25B8C4B6-31C0-400d-9F10-BB66ACBC033F}