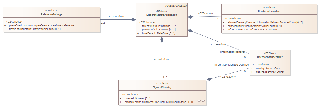
ElaboratedDataPublication

Header Image
Project:
ElaboratedDataPublication : Class diagram
Created: 15/06/2004 00:00:00
Modified: 20/05/2020 11:01:19
Project:
Advanced: