MeasurementSiteTablePublication

Header Image
Project:
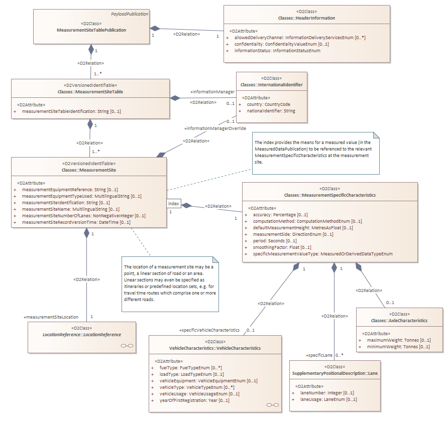
MeasurementSiteTablePublication : Class diagram
Created: 13/05/2004 13:50:47
Modified: 20/05/2020 11:01:58
Project:
Advanced: