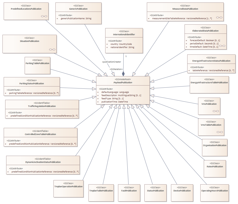
PayloadPublication classes
D2Payload
/
PayloadPublication
/
PayloadPublication classes
Project:
AfirEnergyInfrastructure
AfirFacilities
ControlledZone
EnergyInfrastructure
Facilities
FaultAndStatus
RoadTrafficData
Situation
TrafficRegulation
Vms
Parking
TrafficManagementPlan
PayloadPublication
PayloadPublication classes
PayloadPublication classes : Class diagram
Created:
09/06/2005 00:00:00
Modified:
12/02/2026 14:34:23
Project:
Author:
TMG
Version:
Advanced:
ID:
{02031FDE-64C8-4524-9292-E848FA324DE4}