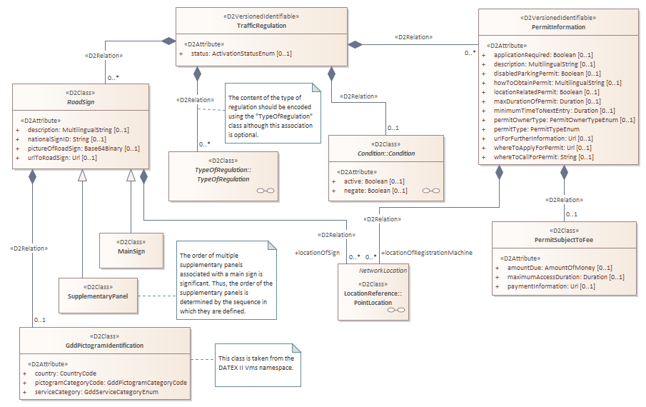
TrafficRegulation
D2Payload
/
PayloadPublication
/
TrafficRegulation
/
Classes
/
TrafficRegulation
/
TrafficRegulation
Project:
TrafficRegulation
GddPictogramIdentification
LegalBasis
MainSign
PermitInformation
PermitSubjectToFee
RoadSign
SupplementaryPanel
TrafficRegulation
TrafficRegulation : Class diagram
Created:
04/01/2021 15:11:42
Modified:
24/01/2025 14:09:36
Project:
Author:
Kaltwasser
Version:
1.0
Advanced:
ID:
{89E18AEE-DEAD-400d-8923-B25507EA8F9D}