ReroutingManagementStructure
D2Payload
/
Extension
/
ReroutingManagementEnhanced
/
ReroutingManagementStructure
Project:
Classes
DataTypes
Enumerations
Figures
Namespace dependencies
ReroutingManagement Content
ReroutingManagement
ReroutingManagementStructure
Allocation
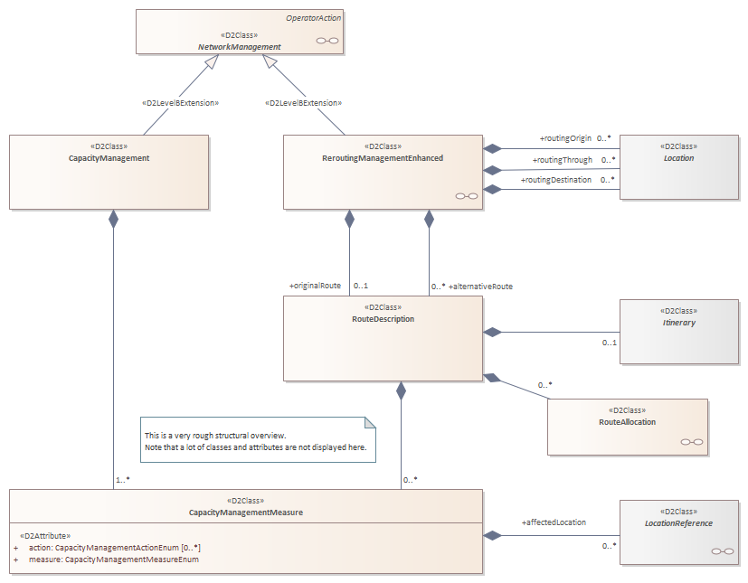
ReroutingManagementStructure : Class diagram
Created:
09/03/2023 14:34:11
Modified:
16/02/2024 19:06:10
Project:
Author:
Freudenstein
Version:
1.0
Advanced:
ID:
{7CCD7554-5EFD-4979-8023-92A6CD6129AC}