namespace dependencies
D2Payload
/
PayloadPublication
/
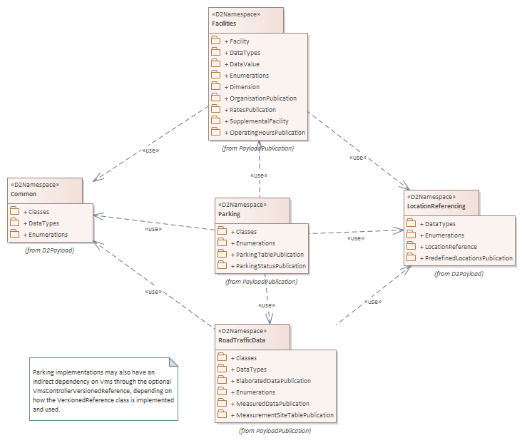
Parking
/
namespace dependencies
Project:
Classes
Enumerations
ParkingTablePublication
ParkingStatusPublication
namespace dependencies
Parking
namespace dependencies : Package diagram
Created:
06/12/2021 09:10:12
Modified:
18/11/2022 13:16:07
Project:
Author:
TMG
Version:
1.0
Advanced:
ID:
{8542F512-24F1-4809-9CFC-132EB5D4C798}