Parking
D2Payload
/
PayloadPublication
/
Parking
/
Parking
Project:
Classes
Enumerations
ParkingTablePublication
ParkingStatusPublication
namespace dependencies
Parking
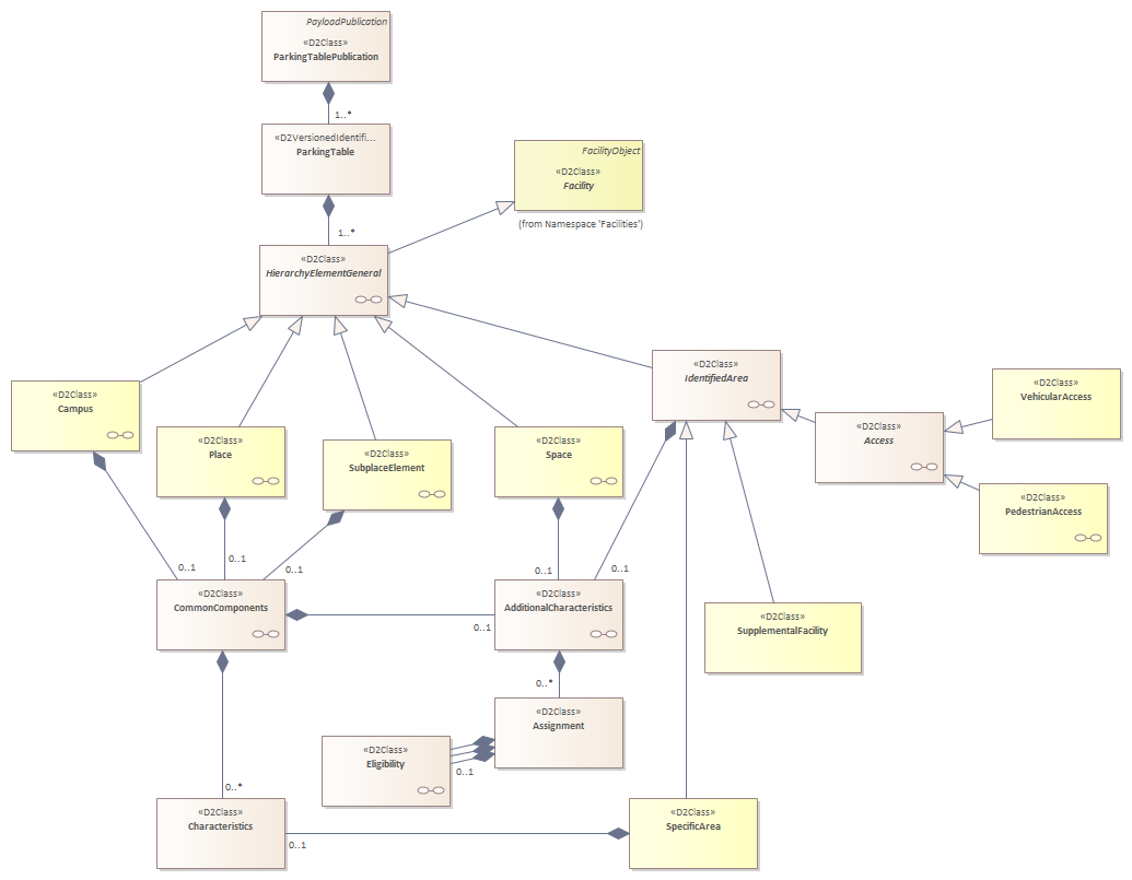
Parking : Class diagram
Created:
21/11/2021 10:19:38
Modified:
22/11/2021 08:33:54
Project:
Author:
Jon
Version:
1.0
Advanced:
ID:
{AFF47411-870C-42f9-AFAE-2BD7B494982C}