Rates
D2Payload
/
PayloadPublication
/
Facilities
/
RatesPublication
/
Rates
Project:
Eligibility
Rates
Right
PaymentMethod
Enumerations
Rates
RatesPublication
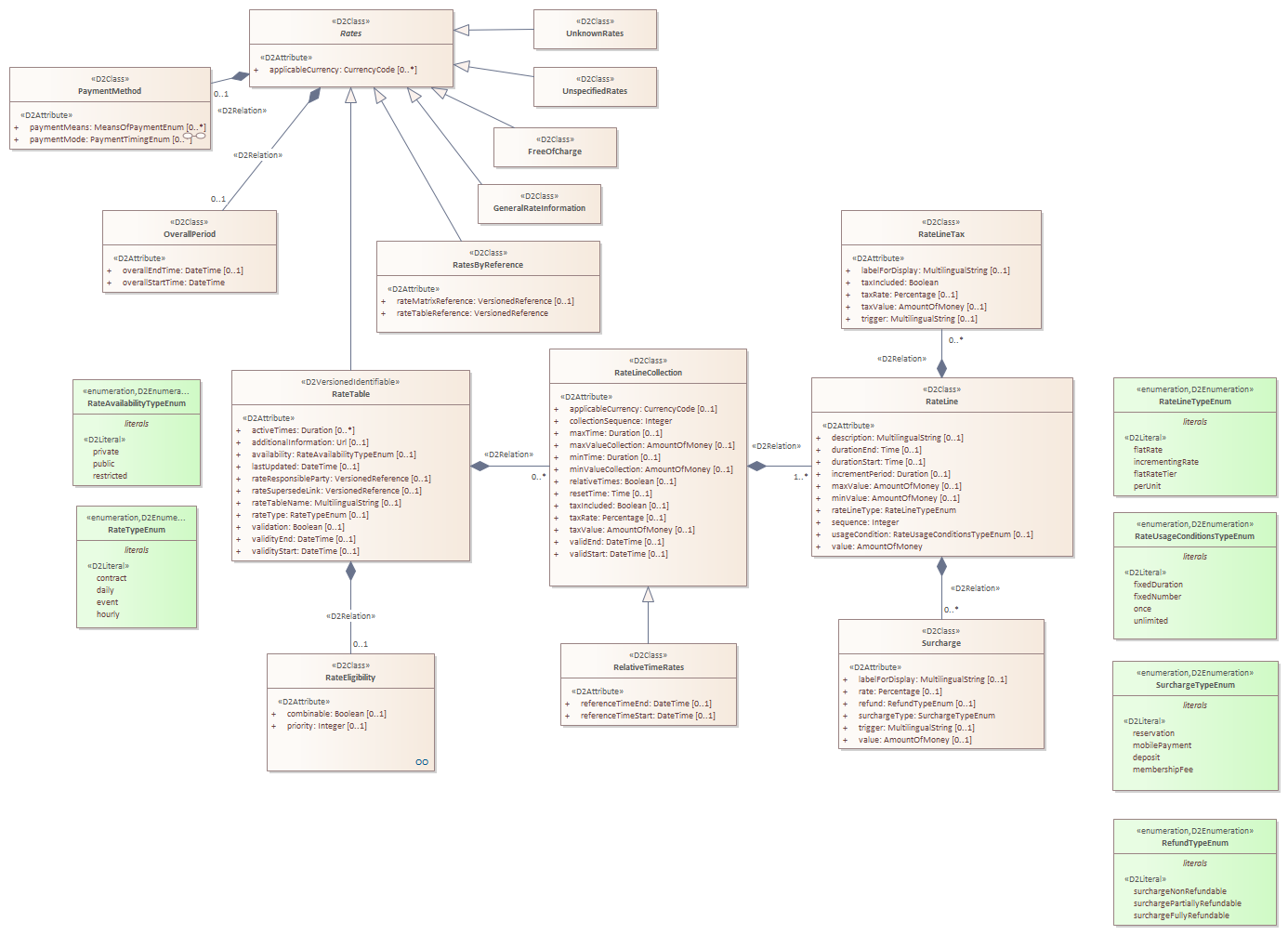
Rates : Class diagram
Created:
27/04/2021 08:52:58
Modified:
20/05/2021 11:37:14
Project:
Author:
Freudenstein
Version:
1.0
Advanced:
ID:
{5F3EFBBB-9270-4785-B43D-5E7C5F085A83}