RatesPublication
D2Payload
/
PayloadPublication
/
Facilities
/
RatesPublication
/
RatesPublication
Project:
Eligibility
Rates
Right
PaymentMethod
Enumerations
Rates
RatesPublication
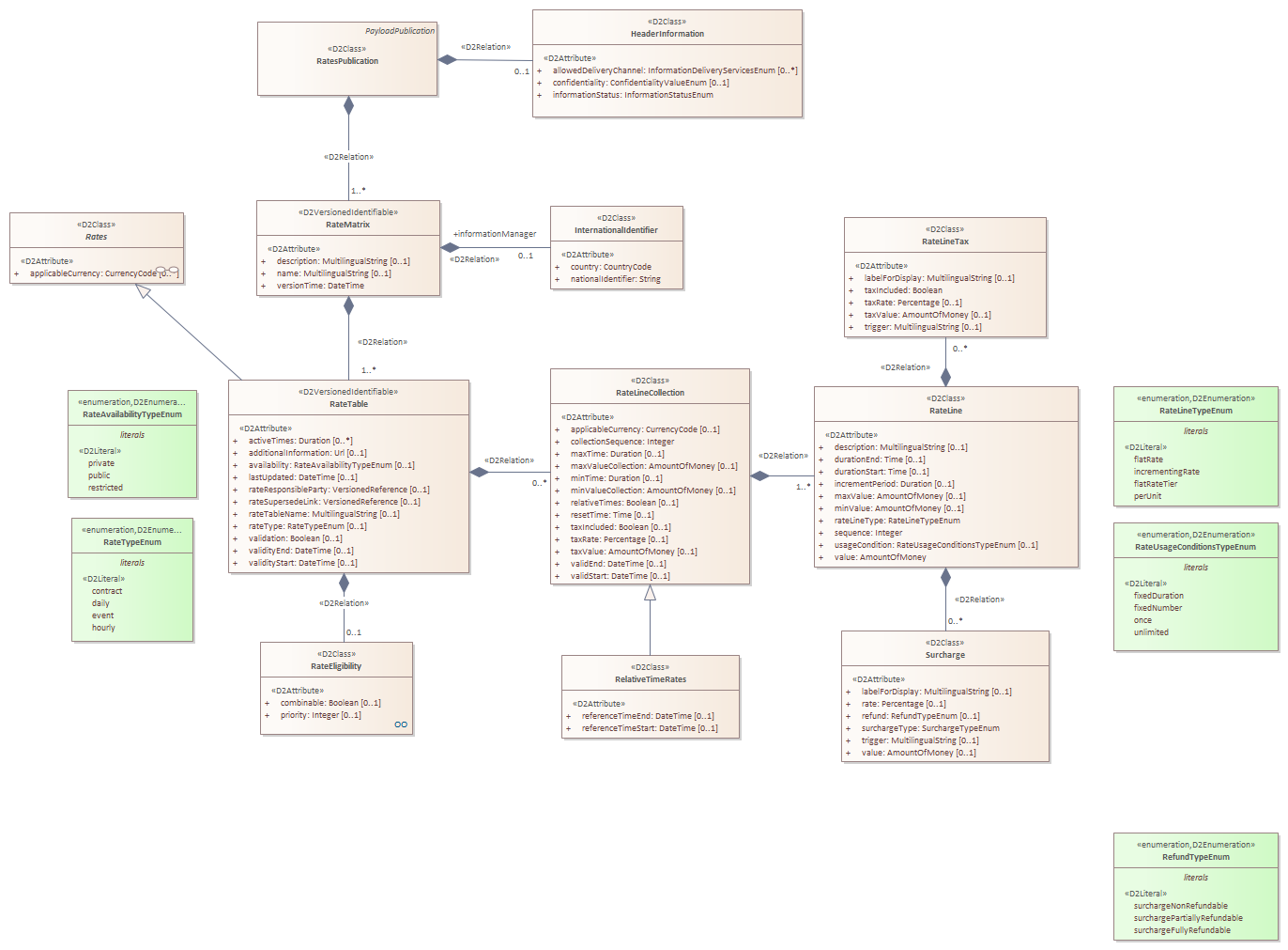
RatesPublication : Class diagram
Created:
11/04/2019 10:50:53
Modified:
20/05/2021 11:37:14
Project:
Author:
jon
Version:
1.0
Advanced:
ID:
{82C49160-A117-464e-B1AD-BAED65E804C5}